An exciting new party product for creative kids
Make a Game Party
Created at Jollywise
Worked on from 2016 to 2018
Party Game Creator: Empowering Kids to Build and Play Their Own Digital Games at Parties
Summary
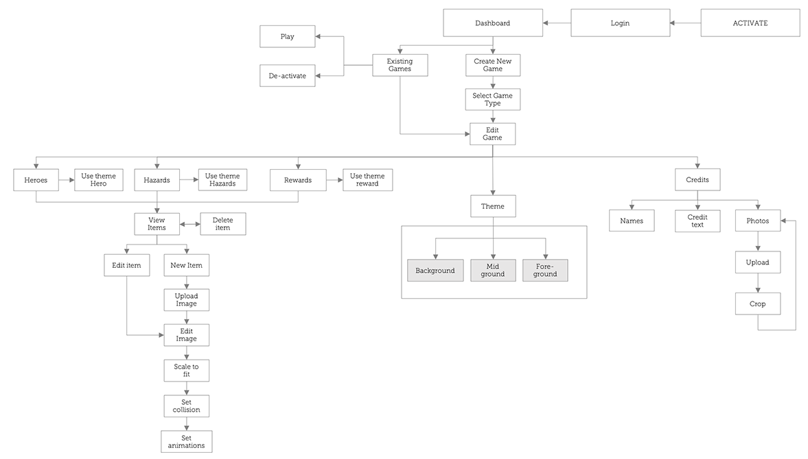
We developed an innovative software solution that allows users—whether a professional party host or a parent—to deliver an exciting, interactive party experience for children. At the party, kids collaboratively create a game storyline, designing their own heroes, villains, obstacles, power-ups, and collectibles using physical tools like pens, paper, and plasticine.
These creations are then uploaded to our game engine, transforming the kids’ drawings into a playable digital game. After the party, each child receives a code to access their custom game on a website or mobile app, where they can play, share, and add more games.
This unique system transforms party entertainment by fostering creativity and providing a digital keepsake that kids can continue to enjoy long after the party ends.
The Journey
Our journey began during the Brighton Digital Festival, where we hosted a workshop to teach kids how video games are made. We guided them through the creative process, handing out pens and paper to draw their own characters and game elements, which our development team then turned into a playable web game by the end of the event.
One of the parents at the event introduced us to Sublime Science, a successful business featured on Dragons’ Den that hosts science-themed children’s parties. The idea of replicating a similar model, but with game creation as the focus, sparked our imagination.
We saw an opportunity to create a ‘game party’ product, either as a standalone business or a franchise. Despite a busy agency workload, I led the product’s development, leveraging the project as a learning opportunity for our team. It allowed them to take on new responsibilities, grow their skill sets, and contribute to something innovative outside of client work.
Goals & Outcomes
Our main goal was to create a proof of concept that demonstrated the feasibility of the technology. We hosted a user-testing party for 12 children, who engaged enthusiastically with the game creation process. The outcome exceeded our expectations:
- HTML5 Editor: We developed an online and offline game editor where kids could upload and edit their custom game assets.
- Website Integration: We built a website where users could enter a party code to access and play their custom game in HTML5, compatible across all devices.
- Mobile App: A companion app was created, allowing users to unlock and download the game assets, ensuring they could save and continue playing later.
The children and parents at the testing party loved the experience, and the project served as an opportunity for our team to meet personal development goals in areas like design, UX, project management, and game/app development.
While the arrival of COVID-19 in 2018 and the demands of client work led us to put the project on hold, it remains a viable business idea with significant potential for future success.
My Roles
As the Product Lead, I drove the project from its initial vision to prototyping the individual components. I managed the development of both the strategy and execution, coordinating a cross-functional team that worked on the project in between client engagements.
Despite ad-hoc availability, the team’s enthusiasm and commitment were key to our success. The project not only met our technical goals but also provided valuable opportunities for team members to advance their personal development objectives.
Pillars & Opportunities
By identifying the key pillars early on, we could focus on testing and proving the critical components of the product. The main areas of focus were:
- Technical Feasibility: Ensuring that the game engine could accurately translate kids’ physical creations into digital assets.
- User Experience: Designing a seamless process for kids to create, access, and play their custom games both online and on mobile devices.
- Scalability: Exploring the potential to expand this concept into a standalone business or franchise model.
The project provided an exciting opportunity for innovation, skill-building, and creativity, with the potential to return as a successful venture in the future.
Recap
Pillar 1 - Events
Pillar 2 - Games
Pillar 3 - Technology
Pillar 4 - The market
More Featured Products

Clientwise
B2B SaaS Workflow Platform
A comprehensive workflow solution designed to streamline the creation, localization, and distribution of marketing materials. This platform empowers global marketing teams and partners to collaborate efficiently, ensuring consistent and timely delivery across multiple markets.

JollyApps
B2B Self-Service App Creation System
An intuitive platform that empowers marketing teams and publishers to quickly create and deploy a variety of consumer apps with minimal time and effort. Streamline your app development process and enhance your engagement strategies effortlessly.

nick jr. Leap
HTML5 Web and Mobile Learning App
A suite of curriculum-driven educational games designed for children aged 2-7, available on both web and mobile. Developed in-house and aligned with early learning objectives, this app was later acquired by Nickelodeon, reflecting its strong educational value and market appeal.

Make A Game Party
B2C Product Proof of Concept
An innovative platform that enables groups of children to transform their drawings and creations into interactive games. These games can be played both online and through a mobile app, offering a seamless, creative experience that bridges imagination and technology.

Mobclub
Free Online Content Creation Platform
A user-friendly online hub offering tools to create custom mobile wallpapers and share, upload, and download various types of mobile content. This platform empowers users to personalize their devices and engage with a vibrant community of content creators.

Pedz
Interactive Fitness Product for Kids
A fun and engaging product where children receive a stylish pedometer, or "Ped," that syncs with an online character. The more active the child, the healthier and more interactive their digital companion becomes—similar to a Tamagotchi. It encourages physical activity while blending the excitement of virtual play.

Wrong Clothes
Pioneering Flash eCommerce Website (2003)
A ground-breaking, fully immersive eCommerce website, one of the first in online retail. Built entirely from scratch using Flash MX and ASP.NET, this innovative site set new standards for digital shopping experiences in the early 2000s.

Wisetrack
Scalable Event Tracking System
A robust, scalable event tracking system designed to collect comprehensive insights across games, ads, websites, apps, and campaigns. This powerful tool enables data-driven decision-making, helping to shape and optimize future product development and marketing strategies.

Project Rockstar
MMORPG (2001–2011)
An immersive MMORPG that ran for a decade, bringing together a vibrant community of music-loving gamers. From its initial launch, it was clear this game would be a success, offering an enjoyable and engaging experience that resonated deeply with its players.
